旧番剧
搜索
推荐
最新
国产
日韩
欧美
电影
旧番
资讯
完结
大全
当前位置:
首页
>
动漫资讯
>
把兴趣变成职业,你就成功了一半,深度解析霍兰德职业兴趣(6)
2022-10-17 来源:旧番剧
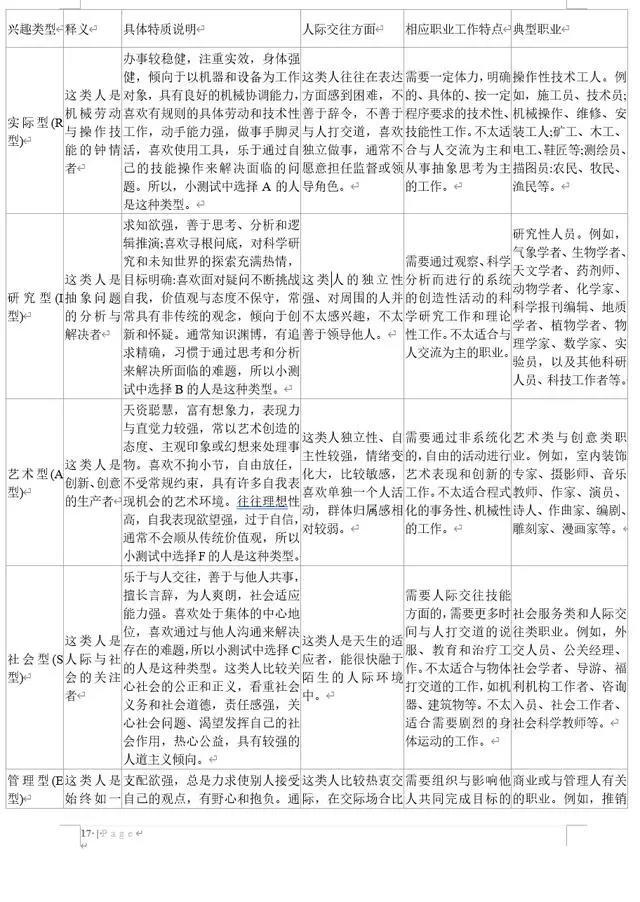
根据职业兴趣,霍兰德将人的人格分划分为六种类型:现实型、研究型、艺术型、社会型、事业型、常规型。霍兰德认为不同性格、不同兴趣的人适合从事不同的工作,这一理论经过60多年的实践得到了广泛的认可。
六种职业兴趣类型:
猜你喜欢
放暑假不知道干什么?小奇动漫兴趣班了解一下~
2022-10-15
“空之境界”今日讲书,而非动漫。三个分析让你对它充满兴趣
2022-10-16
《银之守墓人》手游盟友职业解析!策略布阵就靠它
2022-10-16
今天看了《七界第一仙》,精彩片段剪给你咯,感兴趣的快去看看吧
2022-10-14
平凡职业造就世界最强,奈何这部动画成为业界牺牲品
2022-10-14
平凡职业造就世界最强:男主黑化变强,一靠吃魔物,二靠武器炼成
2022-10-14
动漫推荐
14集全+OVA
平凡职业造就世界最强
更新至12集
平凡职业造就世界最强第二季
更新至12集
转生贤者的异世界生活~获得第二职业,并成为世界最强~
更新至24集
无职转生:到了异世界就拿出真本事
更新至12集
与变成了异世界美少女的大叔一起冒险
完结
勇者辞职不干了
完结
郑成功
HD
成为莱德伍德
新经济下新职教姚峰:端稳AI时代“金饭碗”|教育访谈
动漫中5种奇葩死法,被拖拉机吓死不算什么,最后一种才可怕
免责声明:动漫番剧数据来源网络!本站不收费,无vip,请勿上当!
www.jiufanju.com-旧番剧